Цифровые технологии управления рудопотоком
Текст статьи по ссылке.
Введение
Основная задача горного производства – обеспечение с максимальной эффективностью отгрузки требуемых объемов руды заданного качества для выполнения требований обогатительного производства. Одним из основных параметров при этом является выдерживание номинальных значений концентрации руды с обеспечением запланированной интенсивности рудопотока по качеству и объёму на заданных временных интервалах. Реализация данных требований возможна только при условии взаимоувязанного управления процессами добычи, транспортировки и обогащения на базе достоверных данных о фактическом состоянии в разрезе всей технологической цепочки производства.
Современные методы цифрового горного производства обеспечивают решение этой задачи не только на уровне автоматического контроля, но позволяют перейти к модели краткосрочного (суточное, сменное) и оперативного (внутрисменное) планирования добычных работ по потребностям обогатительного производства. Целевой моделью, обеспечивающей наибольшую эффективность, является реализация технологического цикла добычи по оперативным потребностям обогатительного производства, что подразумевает формирование графиков производства и добычи с учетом взаимозависимостей обогатительного и горного переделов, оперативного управления и контроля производства и добычи, а также учет и загрузку производственных мощностей и оборудования, включая учет работы производственного персонала.
Предлагаемая модель (рис. 1) за счет взаимоувязанного планирования будет обеспечивать приоритетную реализацию требований обогатительного производства (например –
минимальный разброс концентрации металлов от номинала на входе в обогатительное производство) и одновременно с этим за счет оперативной «обратной связи» будет формировать информацию для упреждающих мероприятий для всех этапов производства в случае отклонений по реализации плановых заданий. При этом контролируемые параметры
рудопотока являются ключевыми для планирования на всех этапах производства.
Реализация данной модели предполагает наличие:
- системы автоматизированного учета движения руды с учетом содержания металла от добычного забоя до обогатительной фабрики;
- наличие единой геологической базы данных с достоверными показателями качества руды;
- замкнутый контур планирования производства с единым управлением, включающим горное производство, транспортировку, обогащение.
Рис. 1 Принципиальная схема предлагаемой модели оперативного планирования

Управление подземной горной добычей с использованием цифровых технологий
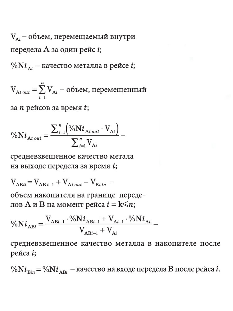
Принципиальная схема горных переделов (рис. 2) включает как подземную, так и наземную части. Организация системы контроля рудопотока (КР) должна основываться на принципе «сквозного» контроля движения руды по горным переделам с расчетом баланса металла на входе и выходе передела (накопителе). Исходными данными для расчета КР являются телеметрическая информация, формируемая системами автоматизированного контроля производства и данные геологической модели по месту выемки руды.
Основные расчетные параметры КР:

При этом этапы складирования руды (взорванная горная масса, самосвалы, рудоспуски, вагонетки, бункеры и т.д.) рассматриваются как самостоятельные промежуточные склады
хранения или накопители. Подобная схема позволяет в перспективе обеспечить непрерывный контроль интенсивности рудопотока с целью управления процессами рудоусреднения в разрезе технологической цепочки рудника в режиме оперативного управления очистными работами.

Подземное производство
Подземное производство является ключевым этапом, т.к. именно на этом этапе формируются исходные данные для дальнейшего расчета баланса металлов по объемным показателям добытой руды. Точность данных, формируемых на данном этапе, определяет точность всех дальнейших расчетов и требует:
- внедрения автоматизированных систем планирования и учета выполнения производственных заданий;
- интеграции с геологической моделью по показателям рудного тела (профиль, содержание металлов и т.д.).
Контроль перемещения руды с расчетом баланса металлов осуществляется от выработки до отгрузочного склада, включая все этапы добычи и транспортировки самоходным доставочным оборудованием (ПДМ, ШАС)/рельсовым транспортом/конвейерный транспортом/скиповыми установками. Баланс промежуточных складов обновляется по фактическому изменению состояния (загрузка/выгрузка) с индикацией актуального остатка на складах в любой момент времени. Визуальная форма расчетных результатов по балансу металлов приведена на (рис. 3).

Данные по автоматическому контролю движения руды с показателями качества могут выводиться на пульт диспетчера (рис. 4) и на мобильные приложения персонала, имеющего доступ к данным.

Наземная транспортировка
Задания на наземную транспортировку должны формироваться с учетом потребностей обогащения и на основании фактического исполнения планового
задания горным производством. Особенностью наземной транспортировки является высокая эффективность шихтования руды за счет достоверных данных по балансу металлов на отгрузочных складах рудников. Использование системы автоматического распределения самосвалов и оперативной (внутрисменной) диспетчеризации обеспечивает минимизацию технологических операций на этапе шихтования.
Обогащение
Дополнительные механизмы повышения эффективности процесса обогащения связаны с использованием данных рудопотока и прогнозной аналитики на базе данных системы
АСУ ТП. На основе анализа массива данных показаний датчиков АСУ ТП и фактических данных параметров продукции на выходе (статистические данные за предыдущий период эксплуатации) формируется прогнозная модель обогащения. На базе указанной модели и по мгновенным (текущим) данным АСУ ТП может быть сформирован прогноз на результаты обогащения и требования на качество входной руды. В случае невозможности реализации требуемых параметров качества входной руды система может также выдавать рекомендации по изменению режимов обогащения (для ручного или автоматического регулирования) (рис. 5).

Заключение
Доступные на сегодняшний день аппаратные и программные средства планирования и контроля рудопотока, обеспечивают:
- повышение эффективности производства за счет комплексного планирования, выстроенного от потребности обогатительного производства и охватывающего полный комплекс горных работ;
- более точное соответствие требованиям обогатительного производства (с меньшими отклонениями) по параметрам содержания металлов;
- выявление «узких мест» производственного процесса за счет автоматизации сбора фактических данных по исполнению плановых заданий;
- повышение эффективности производства за счет планирования процесса шихтования в том числе и на этапе добычи;
- прогнозный расчет баланса металлов с возможностью формирования оперативных «упреждающих» управленческих воздействий по производственному циклу.
Представленные подходы к организации контроля рудопотока требуют в первую очередь создания систем диспетчирования для обеспечения оперативного управления и автоматического контроля производства, что реализуется ПАО «ГМК «Норильский никель» в рамках программы «Технологический прорыв».
